«Кофе Культ»

Автоматизация расчета зарплаты для сети кофеен

Проект:

Автоматизация расчета заработной платы и учета рабочего времени для сети кофеен на базе 1С:УПО.

Клиент:

«Кофе Культ» — сеть кофейных баров из 40+ точек в Центральном федеральном округе с выходом в южные регионы России. В штате компании более 150 сотрудников. Сеть активно растет: увеличивается количество кофеен, персонала и ассортимент.

Задача:

Автоматизировать расчет заработной платы

Зарплату рассчитывали в одной большой таблице с табелями, мотивацией, переработками, премиями и штрафами. Такая схема приводила к большому объему ручной работы, а также ошибкам в расчетах и отсутствию прозрачности. Заказчику нужна была система, которая корректно считает зарплату по факту отработанных часов, учитывает все нюансы и легко адаптируется под изменения бизнеса.
Вид деятельность

Вид деятельности

HoReCa

Решение для бизнеса

Решение для бизнеса

1С:УПО

Задача проекта

Задача проекта

Автоматизировать расчет заработной платы

Наше решение

1. Автоматический учет рабочего времени

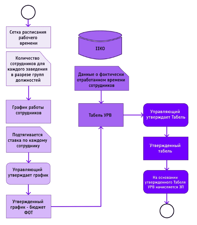
Мы исключили ручной ввод данных. С помощью карт и отпечатков пальцев фиксируется время работы сотрудников. Данные автоматически передаются в «1С:УПО» и формируют табель учета рабочего времени в разрезе сотрудников и торговых точек.

Кофе Культ

2. Расчет зарплаты по фактически отработанным часам

Мы отказались от «офисной» логики 5/2 и полностью перешли к расчету зарплаты по факту:

  • сотрудник может работать в нескольких точках,
  • совмещать несколько должностей,
  • иметь разные ставки по ролям,
  • получать премии и штрафы.

В документе «Начисление ЗП» реализована детальная расшифровка по каждому сотруднику, что сделало расчет прозрачным.

Также добавлена возможность вручную отражать премии и штрафы:

  • с гибкой логикой учета (учитывать / не учитывать в расчете);
  • без потери данных для отчетности.

Дополнительно реализован автоматический расчет премий за выполнение KPI.

3. Гибкие пользовательские настройки

Чтобы система не требовала постоянных доработок, мы заложили максимальную гибкость. Заказчик самостоятельно управляет настройками расчета:

  • компенсация питания,
  • компенсация НДФЛ,
  • доплаты за дополнительные часы,
  • оплата совместительства,
  • учет часов для окладных сотрудников.

Система автоматически учитывает эти параметры при расчете зарплаты.

4. Частичная и полная компенсация НДФЛ

Для повышения удержания персонала реализована возможность компенсации НДФЛ:

  • по проценту,
  • по фиксированной сумме,
  • с ограничением по максимуму.

Все настройки задаются в «1С:УПО», расчет выполняется автоматически и передается в «1С:ЗУП».

5. Интеграция «1С:УПО» и «1С:ЗУП»

Начисления передаются из «1С:УПО» в «1С:ЗУП» в виде премий. Это позволило сохранить гибкость и корректно учитывать НДФЛ, совместительство и физлиц.

Кофе Культ

Результат

  • Отказались от Excel;
  • расчет зарплаты полностью автоматизирован;
  • ошибки сведены к минимуму;
  • учтены все нестандартные сценарии: подмены, совместительство, гибкие графики, компенсации;
  • расчет от табеля до ведомости занимает минимум времени.

Чтобы автоматизировать расчет зарплаты в динамичном бизнесе, нам необходимо было глубоко погрузиться в процесс и архитектуру. В результате клиент получил устойчивую систему, которая адаптируется к изменениям, снижает операционные риски и масштабируется вместе с сетью.

Подробнее о проекте

РЕАЛИЗОВАННЫЕ ПРОЕКТЫ

ESB

Обзор российских ESB-решений

10 подробных технических обзоров на отечественные платформы